(招生信息)滕州市第三中学2026年艺体专业生招生简章
滕州市第三中学2026年艺体专业生招生简章
滕州市第三中学是山东省第二批特色高中、山东省规范化学校、枣庄市艺术教学示范学校。2026年学校计划招生1000人,其中艺体生30人。为做好2026年艺体专业生招生工作,根据市局招生工作指导意见,学校决定继续面向滕州市招收艺体专业生,具体意见如下:
一、招生计划
音乐5人、舞蹈4人、美术10人、书法2人、体育9人,共30人。
二、报名安排
1.报名时间:4月11日-4月12日
2.报名条件:考生需具有滕州市户籍或学籍的初中毕业生,符合枣教发【2026】5号文有关报名条件。体育专业生考试前需上交县级以上医院(含县级)出具的身体健康证明(含心电图)和个人意外伤害保险证明。
3.报名方式:网上报名。考生在学校网站(http://tzsz.tzjtzy.cn)或微信公众号(滕州市第三中学)上扫码填写《艺体专业测试报名》,需要上传近期学生本人免冠证件照片(照片不得做任何修饰)。
4.考试当日8:00,检录处现场核对学生身份证、本人和报名时提交的照片,对信息一致的同学下发准考证、测试记录表,同时现场拍照作为学生参加考试的核查依据。未按时到校的,不再发放准考证,考生不能参加现场测试。
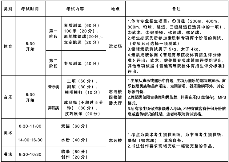
三、考试安排
专业测试4月17日进行

四、录取办法
1.按照各专业招生计划的3倍内下发专业合格证书。
2.艺体考生第一志愿(即专业志愿)未被录取时,按照普通生参与其余志愿录取;艺体考生文化课成绩达到第一志愿学校普通生录取分数线时,按照普通生录取,入学后可自愿选择普通生或艺体生学习方向。
3.专业成绩合格的各类考生,文化课成绩均不低于学校最低录取控制线的75%,再依据综合成绩从高到低录取。其中,音乐类、舞蹈类、美术类,综合成绩按照文化成绩占50%、专业成绩占50%计算;书法类按照文化成绩占60%、专业成绩占40%计算;体育类合格考生综合成绩按照文化成绩占30%、专业成绩占70%计算。综合成绩具体计算办法分别是:
音乐类、舞蹈类、美术类综合成绩=文化成绩×50%+专业成绩×680/100×50%。
书法类综合成绩=文化成绩×60%+专业成绩×680/100×40%。
体育类合格考生综合成绩=文化成绩×30%+专业成绩×680/100×70%。
4.特别说明:取得专业合格证书的考生,必须第一志愿报考我校,参加全市文化课统考;学校将于中考体育测试期间,对来我校参加考试的艺体生同学再次核对信息,依据专业考试当天的现场照片、艺体专业准考证、中考准考证和身份证进行核对;入学后必须学习相应专业,参加专业训练;不符合条件,弄虚作假者,取消录取资格。
五、报名咨询电话
联系电话:0632-2317051(教导处)