滕州市人民政府
关于印发《滕州市国有土地上房屋征收与补偿工作规程》的通知
滕政发〔2019〕7号
各镇人民政府、街道办事处,滕州经济开发区管委会,市政府各部门,各企事业单位:
现将《滕州市国有土地上房屋征收与补偿工作规程》印发给你们,请认真贯彻执行。
滕州市人民政府
2019年5月30日
滕州市国有土地上房屋征收与补偿工作规程
为规范国有土地上房屋征收与补偿工作,维护公共利益,保障被征收房屋所有权人的合法权益,根据《国有土地上房屋征收与补偿条例》《山东省国有土地上房屋征收与补偿条例》《枣庄市国有土地上房屋征收与补偿办法》和《枣庄市国有土地上房屋征收与补偿工作规程》等有关规定,结合我市实际,制定本规程。
一、适用范围
因公共利益需要,在本市行政区域内征收国有土地上单位、个人的房屋,对被征收人进行补偿,适用本规程。
二、基本原则
房屋征收与补偿工作应当遵循决策民主、程序正当、补偿公平、结果公开的原则。
三、工作体制
(一)市政府负责本行政区域的房屋征收与补偿工作。
市住房和城乡建设局是本市范围内房屋征收部门,负责组织实施本市行政区域内国有土地上房屋征收与补偿工作。市住房和城乡建设局可以委托房屋征收实施单位承担房屋征收与补偿的具体工作。
(二)依照有关法规政策的规定征收房屋的,市政府成立项目改造建设工程指挥部(以下简称指挥部),负责协调成员单位,具体组织实施房屋征收与补偿工作。
(三)房屋征收与补偿业务经费纳入征收成本由市财政予以全额保障。业务经费包括测绘、预评估、评估、房屋拆除、法律服务、诉讼、鉴定、公证、社会稳定风险评估以及委托房屋征收实施单位等因房屋征收产生的各类费用。
业务经费按程序申请并经审批同意后拨付至指挥部账户,由指挥部统一调配使用。对涉及房屋征收的各类委托事项,由委托单位依规定按程序与被委托单位签订委托协议,指挥部及时将委托费用足额拨付至委托单位。
(四)镇政府、街道办事处和村(居)民委员会应当配合房屋征收部门做好房屋征收与补偿工作。
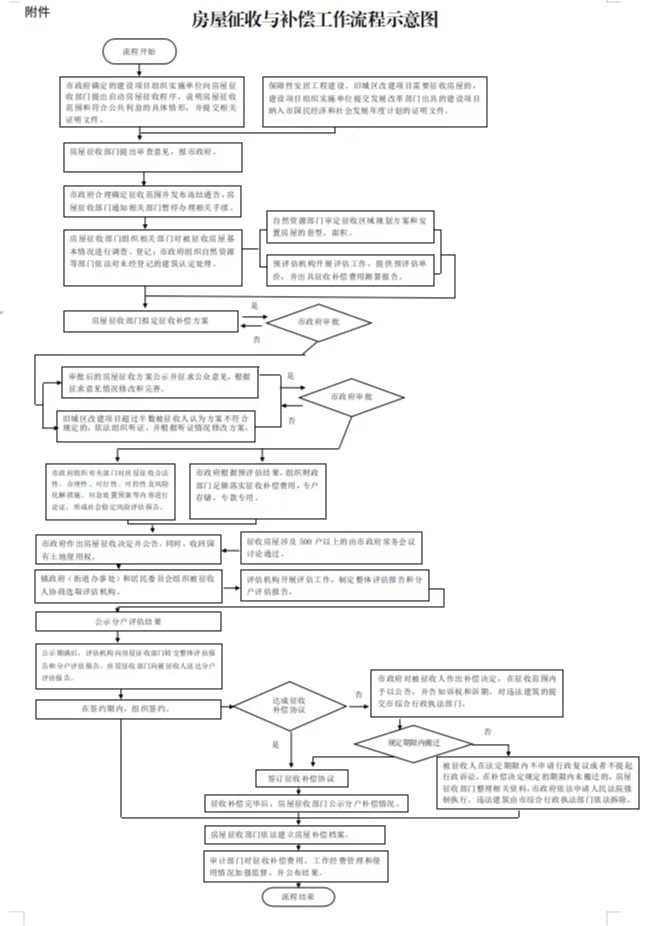
四、房屋征收工作程序
(一)编制房屋征收年度计划。根据市政府决策部署,房屋征收部门会同发展改革、自然资源等部门,编制国有土地上房屋征收年度计划,确定拟实施房屋征收的项目名称、征收范围等内容,报市政府审批。
(二)确定房屋征收范围。
1.提出启动申请。因公共利益需要,确需征收房屋的,由政府确定的建设项目组织实施单位向房屋征收部门提出启动房屋征收程序,说明房屋征收范围和符合公共利益的具体情形,并提交建设项目符合国民经济和社会发展规划、土地利用总体规划、城乡规划和专项规划的证明文件。因保障性安居工程建设、旧城区改建需要征收房屋的,还需提交发展改革部门出具的建设项目纳入国民经济和社会发展年度计划的证明文件。
2.启动房屋征收程序。房屋征收部门经审查,对房屋征收事项符合法定条件的,提出审查意见,报市政府。市政府决定启动房屋征收程序的,应当合理确定房屋征收范围。
3.暂停办理相关手续。房屋征收范围确定并公布后,房屋征收部门将限制事项书面通知自然资源、综合行政执法、公安、行政审批、市场监管、税务、供电、通信等有关部门暂停办理相关手续。
(三)调查、认定和处理。
1.房屋征收范围确定后,房屋征收部门应当组织自然资源、被征收房屋所在地镇政府(街道办事处)等部门对房屋征收范围内房屋权属、区位、用途、建筑面积等情况进行调查登记。
被调查人不配合调查或者不能提供有效证明的,由被征收房屋所在地镇政府(街道办事处)或者村(居)民委员会提供被调查人及家庭成员姓名、房屋坐落位置、土地取得方式和建房时间等情况。
2.市政府组织自然资源等部门对房屋征收范围内未经登记的建筑进行认定和处理,并出具相关法律文书。
对认定为违法建筑的,自然资源等部门应当根据相关法律法规规定对违法建筑的违法程度作出认定。
3.房屋征收部门应当将房屋调查登记、未经登记的建筑认定和处理结果在房屋征收范围内公示,公示期限不得少于7日,并将未经登记的建筑调查认定和处理结果书面告知被调查人。被调查人对认定和处理结果有异议的,应当提出书面申请,说明理由,并提交证明材料。市政府组织自然资源等部门进行复核、处理,将复核、处理结果书面告知被调查人,并向房屋征收部门重新出具法律文书。
(四)形成房屋征收补偿方案。
1.自然资源部门应当审定房屋征收区域规划方案以及安置房屋的套型、面积等材料,提交房屋征收部门在房屋征收范围内予以公布,公示期结束无异议的,用于被征收人选择房屋产权调换。
2.进行预评估。房屋征收部门委托预评估机构对征收范围内的房屋进行预评估,并出具评估报告,为制定房屋征收补偿方案和确定房屋征收费用提供依据。
3.拟定征收补偿方案。房屋征收部门拟定征收补偿方案,报市政府。
(五)作出房屋征收决定。
1.房屋征收补偿方案论证和征求意见。房屋征收补偿方案报市政府后,市政府应当组织发展改革、财政、自然资源等部门对方案进行论证,并在房屋征收范围内予以公示。因旧城区改建需要征收房屋,超过半数的被征收人认为征收补偿方案不符合规定的,经书面申请,市政府应当组织召开由被征收人代表和公众代表参加的听证会,并根据听证会情况修改方案。
征收补偿方案征求意见情况和根据公众意见修改的情况应当及时公布。
2.社会稳定风险评估。市政府作出房屋征收决定前,应当组织有关部门对房屋征收的合法性、合理性、可行性、可控性以及征收补偿费用保障、风险化解措施、应急处置预案等内容进行评估论证,形成社会稳定风险评估报告。
房屋征收决定涉及被征收人500户以上的,应当经市政府常务会议讨论决定。
3.房屋征收补偿资金到位。作出房屋征收决定前,市政府应当根据预评估结果,组织财政部门落实征收补偿费用,确保足额到位、专户存储、专款专用。
4.作出房屋征收决定并公告。市政府对符合法定条件的征收项目作出房屋征收决定,并在房屋征收范围内发布公告。公告中应当载明征收补偿方案和行政复议、行政诉讼权利等事项。
(六)征收房屋评估。
1.选定评估机构。市政府作出房屋征收决定后,房屋征收部门将房地产价格评估机构选定方式等相关事项在房屋征收范围内予以公布。
被征收房屋所在地镇政府(街道办事处)和村(居)民委员会可以组织被征收人协商选择房地产价格评估机构。协商不成的,根据有关规定确定房地产价格评估机构。
房屋征收部门与确定的评估机构签订委托合同。
2.实地查勘。房屋征收部门、注册房地产估价师、被征收房屋所在地镇政府(街道办事处)和村(居)民委员会工作人员共同对被征收房屋进行实地查勘。对于被征收人拒绝在实地查勘记录上签字的,由房屋征收部门、注册房地产估价师和无利害关系的第三人见证。
3.分户评估。房地产价格评估机构应当按照委托合同的约定向房屋征收部门提供分户初步评估结果。房屋征收部门应当将分户初步评估结果在房屋征收范围内向被征收人公示。公示期间,房地产价格评估机构应当进行现场说明,听取意见;分户初步评估结果存在错误的,应当予以修正。
4.提供评估报告。分户初步评估结果公示期满后,房地产价格评估机构应当向房屋征收部门提供整体评估报告和分户评估报告。房屋征收部门应当向被征收人转交分户评估报告。被征收人拒绝接收评估报告的,房屋征收部门或实施单位应当在两名以上无利害关系的第三人见证下将评估报告对被征收人或者其同住成年家属实施留置送达。如被征收人去向不明的,应当在征收范围内公告送达。
(七)签订房屋征收补偿协议。房屋征收部门应当与被征收人依法按程序签订补偿协议,协议应当就补偿方式、补偿金额和支付期限、用于产权调换房屋的地点和面积、搬迁费、临时安置费或者周转用房、停产停业损失补偿费、搬迁期限、过渡方式和过渡期限等事项进行约定。
(八)实施强制拆除。
1.实施行政强拆。对认定为违法建筑的,不予补偿。如无法采取改正措施消除对规划实施影响的,且被调查人不能在征收补偿方案确定的签约期限内与房屋征收部门签订协议并验收交房的,由市综合行政执法部门依法强制拆除。
2.实施司法强拆。①作出房屋征收补偿决定。房屋征收部门与被征收人在征收补偿方案确定的签约期限内达不成补偿协议,或者被征收房屋所有权人不明确的,由房屋征收部门报市政府,按照征收补偿方案依法作出补偿决定,并在房屋征收范围内予以公告。②催告搬迁和强制执行。被征收人在法定期限内不申请行政复议或者不提起行政诉讼,在补偿决定规定的期限内又不搬迁的,市政府应当催告当事人履行搬迁义务。催告书送达10日后当事人仍未履行搬迁义务的,可以自被征收人法定起诉期限届满之日起3个月内,依法向被征收房屋所在地有管辖权的人民法院申请强制执行。
(九)公布分户补偿情况。房屋征收部门应当依法建立房屋征收补偿档案,并将分户补偿情况在房屋征收范围内向被征收人公布。
(十)审计结果公布。审计部门对房屋征收补偿费用、工作经费管理和使用情况进行监督,并及时公布审计结果。
五、本规程自2019年6月10日起施行,有效期至2021年6月9日。2016年4月5日滕州市人民政府关于印发《滕州市国有土地上房屋征收与补偿工作规程》的通知(滕政发〔2016〕43号)同时废止。
附件:房屋征收与补偿工作流程示意图

