为满足市民集中采购年货的需求,兼顾城市管理秩序与民生便利,滕州市综合行政执法局精准施策,严格按照“四不三规两严”工作要求,秉持 “疏堵结合、便民利民、规范有序”原则,经统筹规划、科学布局,将于春节期间在全市范围内设置13处临时年货大集,让城市“烟火气”与“文明风”和谐共生,为市民营造热闹祥和的节日氛围。
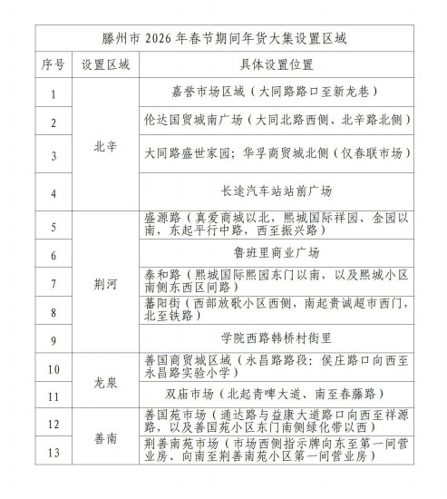
此次设置的13处年货大集分布均衡、覆盖广泛,具体为北辛辖区4处、荆河辖区5处、龙泉辖区2处、善南辖区 2处(具体位置详见附表)。所有点位均经过精准选址,重点覆盖城区居民密集区、大型商超周边及集贸市场辐射范围,既方便市民就近选购、一站式备齐年货,又能有效避免对城市交通通行和市容环境秩序的影响。据了解,年货大集的经营范围十分丰富,涵盖春联福字、灯笼年画、干果糖果、腊味特产、民俗手工艺品等各类春节特色商品,不仅能满足市民多样化的采购需求,更能进一步激发春节消费活力,为节日经济注入新动能。
为确保年货大集规范有序运营,滕州市综合行政执法局已提前制定专项管理方案,明确管理标准、细化服务举措、压实人员责任,全面推行“管理+服务”一体化工作模式。所有入驻商户需提前签订《文明经营承诺书》,明确经营时段、经营范围,严格落实环境卫生保洁、安全生产保障等责任,严禁超范围经营、占道促销、使用高音喇叭扰民等违规行为。同时,执法人员将加大对年货大集及周边区域的巡查管控力度,坚持“定点值守+动态巡查”相结合,及时规范摊点经营行为、快速处置各类突发情况,全力保障大集周边环境整洁、秩序井然。后续,滕州市综合行政执法局还将持续关注市民反馈与实际运营情况,动态优化服务管理举措,在严守城市管理底线的基础上,让市民在便捷采购中感受城市温度,共同度过一个欢乐祥和、舒心有序的新春佳节。
此次年货大集的具体设置时间、准入标准、经营要求等详细信息,将于近期通过 “滕州城管” 微信公众号、滕州市政府官方网站等渠道正式发布,请广大市民朋友和有意向的经营者及时关注,合理安排采购及经营计划。

您的位置:
